栏目导航
电话:0991-5598999
传真:0991-5598666
地址:乌鲁木齐市经开区荣盛三街88号广东大厦5楼
商会关注
您当前所在的位置:首页>>商会关注
【商会关注】最新版应急预案编制导则
发布日期:2021-04-21 12:06:00 访问量:30新标准:GB/T 29639-2020
《生产经营单位生产安全事故应急预案编制导则》
2021年4月1日起正式实施


主要修订内容:
1.修改和规范了应预案编制程序,由6条改为8条,增加了应急资源调査和桌面推演。其中桌面推演衔接了标准AQ/T9007-2019《生产安全事故应急演练基本规范》。
2. 将”应急能力评估”修改为“应急资源调查”。
3.细化了应急预案评审内容。
4.在综合应急预案中去掉“编制目的”,“风险评估结果”以附件体现。风险评估结果适用整个预案体系,各层级预案不必再单独写风险评估的内容。
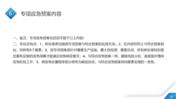
5.在专项应急预案要素增加“适用范围”,去掉“事故风险分析”。
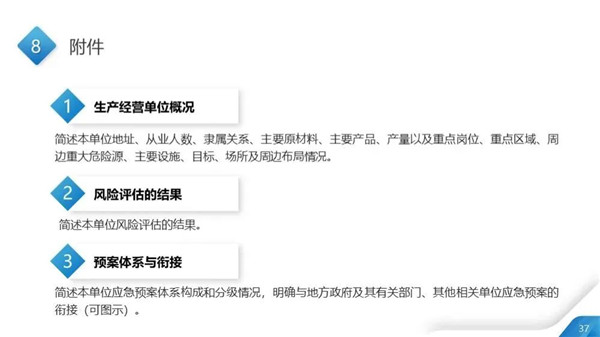
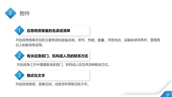
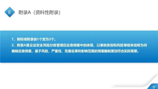
6.补充了应急预案附件组成,增加“生产经营单位概况”,“预案体系与衔接”,“风险评估结果”,强调应急预案必须兼容和衔接。并将风险评估结果直观的写在附件中,清晰明了。
7.增加了应急资源调查报告编制大纲和风险评估报告编制大纲。增加大纲便于企业操作。
相关链接:应急管理部2号令|关于修改《生产安全事故应急预案管理办法》的决定
官方解答汇总
1.预案未到期是否需要重新编制?
原则上不需要重新编制,应急预案的有效期为三年(《生产安全事故应急预案管理办法》第35条),可根据新导则的要求酌情进行适当的更新补充,可增加修订页等部分内容。

2.新的应急预案评审指南什么时候出来?
目前还没有,可以参照2009年印发的评审指南对预案进行评审。评审应结合企业实际情况,以提升应急预案的针对性、操作性为出发点,不必一一对照评审指南进行机械化打分评审。

3.生产经营单位除了制定本单位应急救援现场处置方案外还需要编制综合应急预案和专项应急预案吗?如果只制定现场处置方案是否带需要备案?
《生产安全事故应急预案管理办法》(应急管理部令第2号)第十三条、第十四条、第十五条对生产经营单位编制综合应急预案、专项应急预案、现场处置方案作出了明确规定;第二十六条第一款明确了应急预案备案的生产经营单位范围,不是所有单位的应急预案都需要备案。

4.是否需要论证?有何要求?
GB/T29639-2020应急预案编制导则规定:应急预案编制完成后,应组织评审或论证,参加评审的人员包括专家。论证的具体要求是什么?需要聘请专家吗?
论证无具体要求,以取得实效、提高预案质量为出发点,是否聘请专家及聘请什么专家由企业自主决定、无强制性要求。

5.编写现场处置方案时,是以事故类型编制,还是以场所、装置或者设施编制?
都可以,以有用管用好用为出发点,怎样做实用怎么做,不必机械僵化,结合企业实际灵活制订针对性、操作性强的现场处置方案。





































































